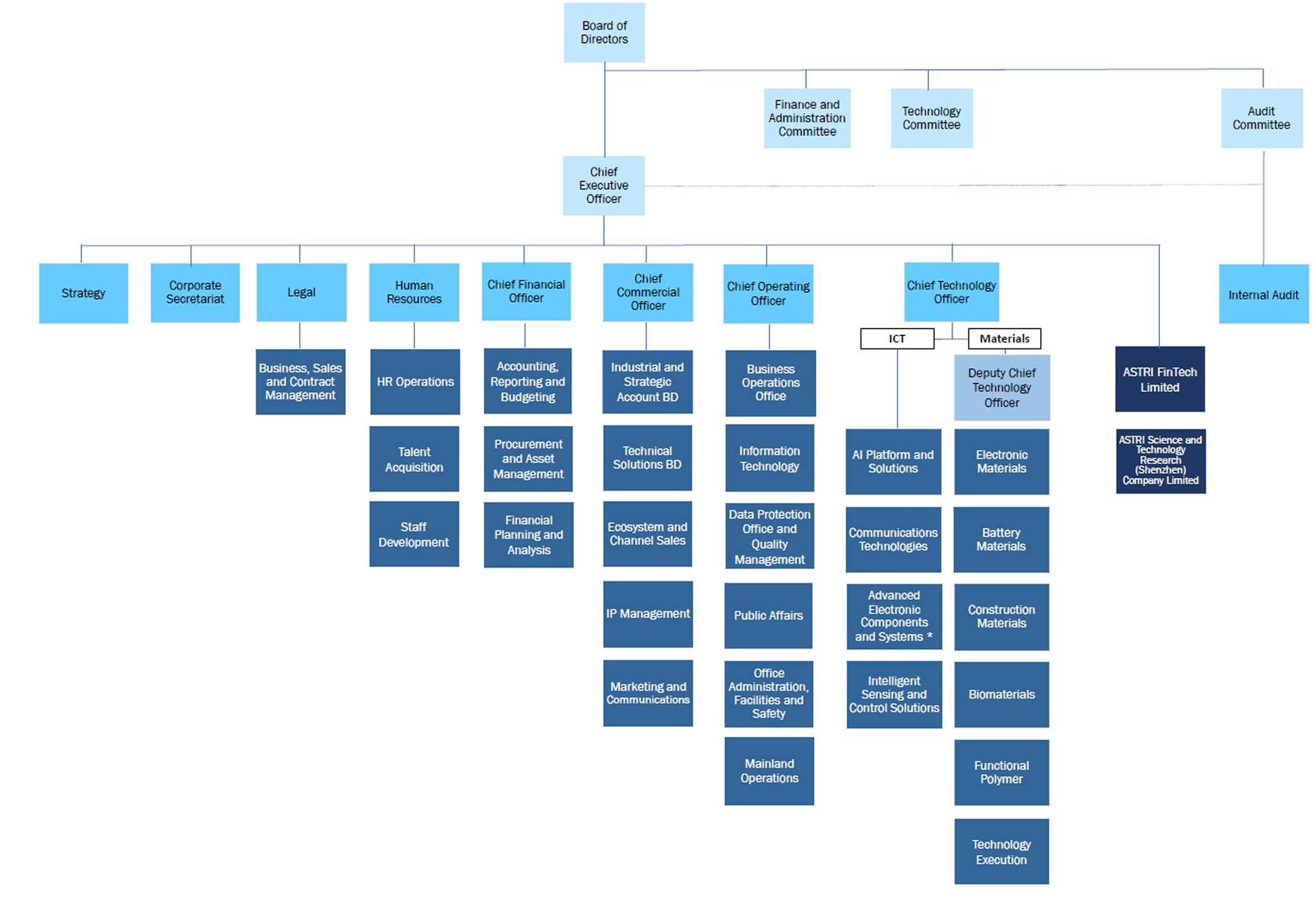
ASTRI is headed by a Chief Executive Officer (CEO) who is responsible to the Board of Directors for the overall management of the company. The CEO is assisted by the Chief Technology Officer, Chief Operating Officer, Chief Commercial Officer and Chief Financial Officer, who are responsible for technology divisions, commercial, marketing, financial, administrative, and other functions.
On the R&D fronts, ASTRI’s core competencies are organised under nine technology divisions. Below is the current organisation chart of ASTRI:

*The Hong Kong Branch of National Engineering Research Centre for Application Specific Integrated Circuit System (CNERC) operates within the infrastructure of ASTRI.